
Up to now, you’ve built lists, refined targeting, and opened conversations. In this chapter, we turn interest into agreements, shipments into posts, and posts into long-term relationships.
This is where influencer marketing becomes operational. Your outreach only works if it leads to structured, measurable execution. In practice, that means designing systems that minimize lost opportunities that go from negotiation to post-delivery tracking.
Take the full Influencer Performance Marketing Course and get certified!
Think of your influencer program as a continuous performance loop made up of four stages:

Every stage either compounds ROI or leaks value. Success comes from operational precision - the systems, timing, and tone that guide creators through this funnel predict your final posting and conversion rates.
Let’s explore each of the stages more in detail:
We’ve covered this in previous chapters, but it’s important to highlight its place in the workflow.
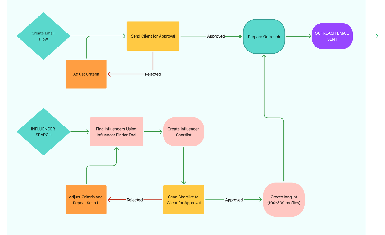
At this point, your pipeline should look like:

Each transition between stages represents a potential drop-off. It’s not like you need to eliminate these entirely; you can reduce them through process, automation, and timing.
You can access the full workflow chart and outreach templates here.
Once your outreach goes out, every response falls into one of three categories. Your objective is to move as many as possible toward agreement - without compromising your campaign economics.

All the steps outlined in this section have also been documented in our workflow chart which you can access here.

Let’s see more in detail what each scenario is about and how to act.
The easiest path forward - they’re open to collaborating.
If it’s an affiliate + gifting campaign, clarify early that a post is expected in exchange for the product.
Ending your message with a clear call-to-action (e.g., “Could you share your shipping address so we can send your package today?”) eliminates friction and moves you straight into fulfillment.
Speed is critical here. The faster you transition from agreement to shipment, the higher your posting rate.
Here’s an example of an effective response when an influencer shares interest:
Hi {{firstname}},
Thank you so much for your response. We're glad you're interested in this collaboration.
For this first collaboration, you would receive an ENTER PRODUCT NAME to keep + ENTER % COMMISSION YOU OFFER commission and/or a discount code in exchange for an Instagram story post with the sticker link.
If this trial story post goes well, you can expect us to make an offer based on your posting’s performance, which could include fixed payments or our brand ambassador program.
If this works for you, please provide your shipping details, including your full name and contact number, so I can send you our ENTER PRODUCT NAME.
Looking forward to your response :)
Best,
ENTER YOUR NAME
Two things to keep in mind on this stage:
This is the most common scenario. Most creators will test your boundaries, and most brands make the mistake of walking away too early rather than try to negotiate with them.
Around 30% of creators who initially ask for payment end up joining affiliate or gifting campaigns when positioned correctly.
If a creator says they won’t work unless you pay them, here’s how you can change their mind:
Rather than discussing price, you’re discussing potential. Here’s how this type of negotiation looks like:
We completely understand that you don’t work on an affiliate basis. However, we hope you understand that the first story post is simply to get a better understanding of the fit with the brand.
We work with a wide variety of compensation packages, including fixed payments and long-term brand ambassador programs. We’ve been collaborating with creators for a few years now, and from our experience, we know that performance can vary widely — which is why we start with an initial story post so we can make a fair offer.
Based on the results of this initial post, we would then make you an offer that includes one or a combination of the compensation packages mentioned above.
[IF INITIAL OFFER IS INCREASED]
Usually, we only send out the ENTER INITIAL PRODUCT OFFERED; however, because we value your work and flexibility, we’d love to offer ENTER UPDATED OFFER.
Please let me know if I can send you the ENTER UPDATED PRODUCT OFFER.
Looking forward to hearing from you.
Silence doesn’t mean rejection. It often means your message got lost or the creator hasn’t had time.
That’s why consistent, structured follow-ups are one of the most powerful (and underrated) levers in influencer marketing.
Across thousands of outreach campaigns, brands that use systematic follow-ups see 3–4× higher reply rates compared to those that send only one email.
The key is persistence without pressure. Your tone should remain friendly, short, and professional, each message serving as a gentle nudge rather than a demand. The best follow-up sequences do three things:
Hi {{ firstname|default(influencer_handle) }},
How are you? I hope you’re having a great week!
I just want to make a quick follow-up on our offer. We would like to send you our ENTER PRODUCT NAME + RETAIL PRICE.
If you're still interested, please provide your shipping details including your full name and contact number so we can send you the product.
Also, please feel free to browse through the website if you want to know more about our brand: ENTER WEBSITE URL
Looking forward to hearing from you
Best,
ENTER YOUR NAME
The easiest way to follow up is setting automated flows. With Influencer you can predefine timing (example, 3 and 7 days after no response), maintain consistent tone and track opens or clicks, ensuring your team doesn’t spend hours chasing individual threads.
Negotiation is where economics meets psychology. The goal isn’t to “win” but to align incentives in a way that maximizes ROI across your campaign portfolio.
Before moving to fixed payments, expand the product offer. Remember: creators value your product at retail price, but your cost is your COGS.
More products in more hands also create secondary benefits - organic mentions, unboxing stories, and extra UGC.
If a creator hesitates, increase their commission rate instead of offering cash.
Keep in mind: attribution isn’t perfect. On average, only 70% of conversions are tracked. So a 20% affiliate rate effectively costs you ~14%.
Define your negotiation limits clearly in your SOPs.
Train your team to move upward gradually. Start with your base offer, then add value in increments (free shipping, extra product, higher commission). This structured flexibility ensures consistency across teams.
Rate cards are anchor points, not prices. Most creators list inflated rates based on brand-awareness campaigns, not ROI-driven collaborations.
For performance-focused programs, always negotiate based on results potential, not sticker price.
Persistence pays. Whether it’s unanswered negotiations, shipment confirmations, or delayed posts, consistent follow-ups can triple your conversion rate.
With Influencer Hero, automated flow templates handle this seamlessly, reducing manual work while keeping relationships warm.
Most influencer programs leak value after the agreement. The period between “yes” and the actual post is where enthusiasm fades and coordination breaks down.
Momentum matters. Ship products the same day whenever possible and follow up with a short confirmation:
“Your package is on the way! Here’s tracking, your discount code, and affiliate link.”
Quick action signals professionalism and keeps excitement high — brands that dispatch within 24 hours often see 10–15% higher posting rates.
Hi {{firstname}},
Thank you for providing your shipping details. The ENTER PRODUCT NAME is on its way and should be arriving in a few days!
You can use the following custom link and discount code to share with your followers.
Link: {{custom_link}}
Discount code: {{discount_code}}
Looking forward to your post!
Best,
ENTER YOUR NAME
When tracking shows “delivered,” check in politely:
“Glad it arrived! Any idea when you might post? We’d love to share it from our page.”
This subtle ask builds accountability without pressure and helps you plan re-shares or reporting.
Hi {{firstname}},
How are you doing? I saw that the package has been delivered :)
Regarding the story post, here are your custom link and discount code again for reference.
LINK: {{custom_link}}
Discount code: {{discount_code}}
Your custom link and discount code will be used to track the number of clicks and referrals. Based on this information, we offer different packages and brand ambassador programs.
Could you tell me on which date you are planning to post?
That way I can check your account as I am super excited to see the post myself :)
Best,
ENTER YOUR NAME
Don’t wait passively. Use a three-touch flow spaced over two weeks:
Re-attach codes each time. Automating this flow through Influencer Hero prevents missed follow-ups while keeping tone consistent.
If a creator is traveling or needs time, acknowledge it and set a dated reminder to follow up as agreed. That small gesture consistently improves posting rates.
The signal you send is as important as the message itself: it shows your brand runs collaborations professionally.
Avoid pressure or guilt. Some creators won’t love the product, others get overwhelmed, and a few will simply go dark. Chasing too hard often results in low-effort posts.
A disciplined process typically delivers 60–80% posting rates, with 70–75% common when timing is tight. If you fall below 60%, audit two things:
For lower-value products like supplements, posting rates of 40–50% are normal.
Before big moments, like BFCM or Valentine’s Day, revive dormant contacts with thoughtful gestures.
A handwritten postcard thanking them “for the post earlier this year” (even if they didn’t post) paired with their old link and code often re-ignites interest better than a reminder email.
Save time by using your CRM to track all shipped creators so you can re-activate them for future promotions without starting from scratch.
Once the post goes live, your campaign’s real value starts to unfold.
This is where you move from transactional collaborations to repeat partnerships — the foundation of scalable influencer performance marketing. Brands that actively nurture top-performing creators typically generate up to 3–5× higher ROI than those that restart from zero each campaign.
After posts go live, group your creators based on conversions per post:
This classification turns subjective impressions into a data-driven retention strategy.
Your HPs and MPs are your revenue engine. Think of them as the equivalent of top-performing ad creatives in paid media.
Relationship management is where performance marketing meets brand building. What begins as a test post evolves into a partnership when brands treat creators not as one-off collaborators but as long-term growth partners.
It’s not about chasing new creators all the time, but optimizing for retention. By identifying top performers, rewarding them quickly, and creating a frictionless experience through automation, you transform influencer marketing from a campaign-based channel into a scalable performance ecosystem.
As you refine this process, remember that every successful collaboration compounds over time. The content, trust, and credibility built through consistent partnerships become the foundation of your brand’s long-term influencer ROI.
In the next chapter, we’ll explore how to activate these relationships during seasonal and high-intent retail moments - turning your top creators into powerful revenue drivers during events like BFCM, Valentine’s Day, and Summer Sales.
Key Takeaways
Continue Learning: Chapter 5: Seasonality campaigns
Retention starts with recognition and speed. Reach out to high-performing creators (10+ sales per post) within days of their post going live. Thank them, share their results, and offer new opportunities right away. Combine that with predictable payments, clear communication, and small personal touches - and your best creators will keep choosing your brand over others.
One-off collaborations are transactional — they test content and audience fit. Long-term partnerships are built on performance, trust, and consistency. In a performance-driven system, the first post acts as a data filter; once ROI is proven, the goal shifts to retention. This transition is what turns influencer marketing from a cost center into a scalable growth channel.
Automation ensures consistency without losing personalization. With tools like Influencer Hero, you can automate payouts, send re-engagement messages, and tag top performers for future campaigns. Automated dashboards also help creators track commissions and performance, creating transparency that strengthens trust and saves your team hours of manual work.
Yes, selectively. While you should focus your time on High and Medium Performers, keeping links active and maintaining polite communication with Low Performers preserves goodwill. Audiences and algorithms change - today’s LP can become tomorrow’s MP if their engagement or niche shifts. Automation ensures they stay in your orbit without consuming manual bandwidth.
Successful partnerships are built on clear communication, mutual value, and predictable structure. Creators stay loyal to brands that:
When creators feel treated like partners rather than contractors, their enthusiasm, authenticity, and results naturally follow.

Schedule a Demo with one of our media experts below.